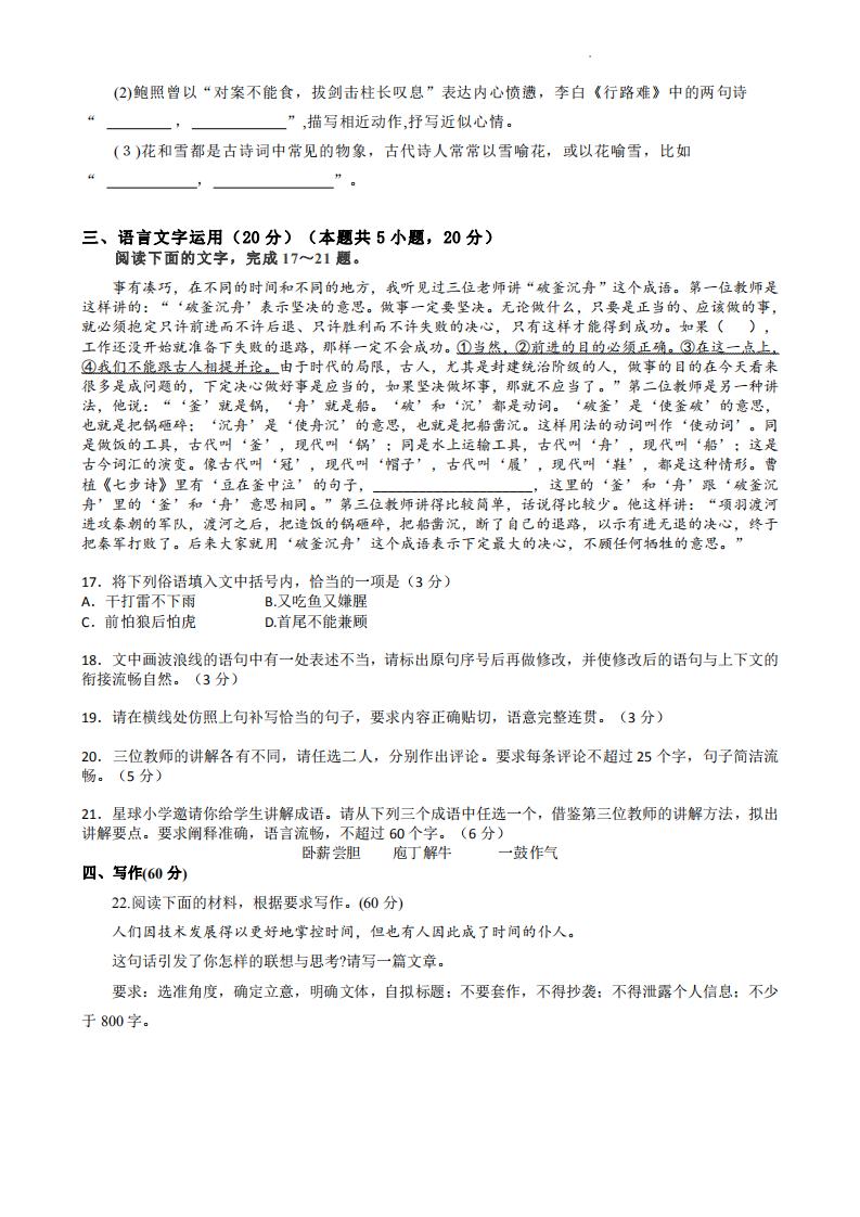
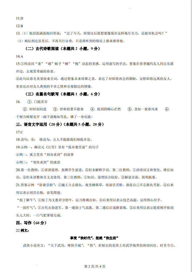
2023贵州语文高考试卷(附答案)
小编整理了2023贵州语文高考试卷附答案,语文是基础教育课程体系中的一门重点教学科目,语文能力是学习其他学科和科学的基础,也是一门重要的人文社会科学,是人们相互交流思想等的工具。下面是小编为大家整理的2023贵州语文高考试卷附答案,希望能帮助到大家!
2023贵州语文高考试卷附答案








高考语文重要复习考点
混淆一、新闻报道中容易用错的词
新闻报道中容易用错的词是:侧目。如:他的研究成果解决了十多亿人的吃饭问题,令世界为之侧目。这里的侧目应改为瞩目。所谓侧目,是指斜目而视,形容愤恨或者畏惧的样子。
混淆二、体育报道中经常用错的词
体育报道中经常用错的词是:囊括。广州亚运会举办期间,囊括一词频频见诸新闻,例如中国军团在20广州亚运会囊括金牌199枚,位居金牌榜首位。语言文字专家指出,囊括的意思是无一遗漏,只要不是将所有的金牌都收入囊中,就不能用囊括。
混淆三、最容易被写错的成语
最容易被写错的成语是:美轮美奂。中国年上海世博会成功举办,美轮美奂也成为新闻媒体在中使用频率的形容词,但其中的轮往往被写成了仑或伦。美轮美奂指建筑物高大美观,轮的意义是高大。
混淆四、最常被写错的地名
最常被写错的地名是:黄浦江。黄浦和黄埔音同形近,人们往往把黄浦江错写成黄埔江。
混淆五、经常被混淆的词
经常被混淆的词是:截止/截至。截止的意思是活动已经停止,一般用于某一时间之后;用于某一时间之前的应当是截至,如截至昨日,已有上千人报名。
混淆六、繁体字容易误认
繁体字容易误认的是:晝。晝是昼的繁体字,常被误认作書(书)或畫(画)。2010年中央电视台元宵晚会便把古诗名句花市灯如昼误读为花市灯如书。选入某教材的古文名篇《昼锦堂记》,也被误作《画锦堂记》。
混淆七、书名或栏目名称最常见的差错
书名或栏目名称最常见的差错是:精粹误为精萃。不仅电视台、报纸的时事、文摘栏目喜欢用精萃为名称,连许多书名也跟着犯错。其实,精指经拣选的好米,粹指纯净而无杂质的米,两者并列,引申指提炼出的好东西。而萃常用义为集聚,是动词,如荟萃集萃等,没有精华的意思。
混淆八、最容易被误读的古诗名句
最容易被误读的古诗名句是:忽如一夜春风来,千树万树梨花开。人们普遍认为它描写的是冬天的景色,梨花开放透露出春天的消息,央视青歌赛上就曾出现这样的理解。其实这两句诗出自唐朝边塞诗人岑参的《白雪歌送武判官归京》,它们是千古咏雪名句,写的是胡天八月即飞雪,并非实写梨花,也不是形容冬景。
混淆九、在否定句式中经常误用的词语
在否定句式中经常误用的词语是:无时无刻。常常被当成每时每刻使用。语言文字专家指出,无时无刻必须与不搭配才能表达肯定的意思。而每时每刻常与都搭配。
混淆十、用汉字数字表示年份时常见的差错
用汉字数字表示年份时常见的差错是:以阿拉伯数字0代替汉字数字〇。这一差错在2010年出现频率较高。
高考语文学习技巧
一、积少成多聚沙成塔。
语文学习是一个长期积累的过程,需要在生活中、学习中不断的积累。因此,可以让学生利用生活中零碎的时间去学习,看一点,记一点;积累一些零碎的知识,在不经意中建造自己知识的高塔。鲁迅先生就善于翻阅各门各类的书,随时随地积累自己有用的知识。“要知学问难,在乎点滴勤”,“聚沙成塔,集腋成裘”,微小的量的积累,会带来质的.飞跃。
对于语文学科来说,只有知识的广博积累,才有语文听说读写能力的提高;只有学富五年,才能才高八斗。
做生活的有心人,做语文学习的有心人,点点滴滴地学习,可以把语文学习变成非常有趣味的事情。当人们很随意地学习东西的时候,依着自己的兴趣学东西的时候,学习就会变成一件乐事。
二、回忆内容促进记忆。
每天晚上睡觉前,把当天学习的内容在脑子里过一遍,加深记忆,这种方法对学好语文是很有帮助的。在回忆的过程中难免会遇到想不起来的内容,此时要及时翻一下书,然后合上书本再回忆一遍。如果还没睡着可以把当天的学习内容多回忆几次。由于刚上完课,学生对大部分内容还有印象,往往用很短的时间就回忆完了。
如果回到家,书一合,对所讲的内容不理不睬,到期末复习时,对堆积如山的知识点会使学生“望题兴叹”。急来抱佛脚不如睡前多回忆来得好。
三、好记性不如烂笔头。
学习语文,是一个阅读、思考、写作相结合的过程,读读、思思、写写多结合才能提高学习效率。阅读的同时要写读书笔记,把书中最有价值的内容记下来,也要把自己阅读中的新思考、新想法记下来。经常这样做就能提高自己的语文听说读写能力了。
四、磨刀不误砍柴工。
学生做习题时,不要急于去做,一定要想一想老师讲的例题是什么意思或先看书,把所讲的内容全部弄懂后,再做习题。这样就会感到轻松自如。常言道:磨刀不误砍柴工,就是这个道理。做练习是为了牢固掌握所学的知识,那些图快、图省事欲走捷径的学生,似懂非懂,一味地为做习题而做,常常会到处碰壁,走进死胡同。返回头再看书,事倍功半。
五、遇到问题独立思考。
在学习上遇到困难时,要求学生不要急于求教于别人,独立思考是把死知识变为自己的东西的最有效方法。碰上百思不得其解的问题再去请教老师或同学,一旦弄明白,印象会很深刻。而我们的一些学生,懒于动脑筋,耻于问人,甚至请教别人也只停留在只知其然不知其所以然上,这样是不能掌握所学知识的。
为了使书本知识真正变为自己的知识就必须教会学生遇到问题独立思考。
六、加强背诵。
托尔斯泰曾经说过:背诵是记忆力的体操。适当背诵些有价值的材料,犹如常做体操增强体力一样,可增强记忆力。据生理学家研究,重复的刺激可以帮助条件反射的建立和强化。
要求学生把有价值的材料背下来,对增强记忆力,提高学习成绩很有帮助。很多知识只有经过不断的反复的强化记忆,才能在自己大脑里扎根。知识积累的多了,才能从根本提高自己的语文能力。
2023贵州语文高考试卷附答案
上一篇:2023年贵州高考语文试题+答案
下一篇:返回列表





