2023西藏高考语文试卷(答案解析版)
小编带来了2023西藏高考语文试卷答案解析版,语文是一门博大精深的学科,要想学好语文,学习兴趣、良好的学习习惯等都是很重要的。下面是小编为大家整理的2023西藏高考语文试卷答案解析版,希望能帮助到大家!
2023西藏高考语文试卷答案解析版








高中语文基础知识点
【爵】即爵位、爵号,是古代皇帝对贵戚功臣的封赐。旧说周代有公、侯、伯、子、男五种爵位,后代爵称和爵位制度往往因时而异。
【丞相】是封建官僚机构中的最高官职,是秉承君主旨意综理全国政务的人。有时称相国,常与宰相通称,简称“相”。
【太师】指两种官职,其一,古代称太师、太傅、太保为“三公”,后多为大官加衔,表示恩宠而无实职,如宋代赵普、文彦博等曾被加太师衔;其二,古代又称太子太师、太子太傅、太子太保为“东宫三师”,都是太子的老师,太师是太子太师的简称,后来也逐渐成为虚衔。
【太傅】参见“太师”条。古代“三公”之一。又指“东宫三师”之一。
【少保】指两种官职,其一,古代称少师、少傅、少保为“三孤”,后逐渐成为虚衔;其二,古代称太子少师、太子少傅、太子少保为“东宫三少”,后也逐渐成为虚衔。
【尚书】最初是掌管文书奏章的官员。隋代始设六部,唐代确定六部为吏、户、礼、兵、刑、工,各部以尚书、侍郎为正副长官。
【学士】魏晋时是掌管典礼、编撰诸事的官职。唐以后指翰林学士,成为皇帝的秘书、顾问,参与机要,因而有“内相”之称。明清时承旨、侍读、侍讲、编修、庶吉士等虽亦为翰林学士,但与唐宋时翰林学士的地位和职掌都不同。
【上卿】周代官制,天子及诸侯皆有卿,分上中下三等,最尊贵者谓“上卿”。如《廉颇蔺相如列传》:“廉颇为赵将……拜为上卿。”
【大将军】先秦、西汉时是将军的最高称号。如汉高祖以韩信为大将军,汉武帝以卫青为大将军。魏晋以后渐成虚衔而无实职。明清两代于战争时才设大将军官职,战后即废除。
【参知政事】又简称“参政”。是唐宋时期最高政务长官之一,与同平章事、枢密使、枢密副使合称“宰执”。
【军机大臣】军机处是清代辅佐皇帝的政务机构。任职者无定员,一般由亲王、大学士、尚书、侍郎或京堂兼任,称为军机大臣。军机大臣少则三、四人,多则六、七人,被称为“枢臣”。
【军机章京】参见“军机大臣”条。是军机处的办事人员,军机大臣的属官,被称为“小军机”。
【御史】本为史官,秦以后置御史大夫,职位仅次于丞相,主管弹劾、纠察官员过失诸事。
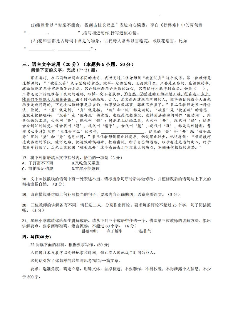
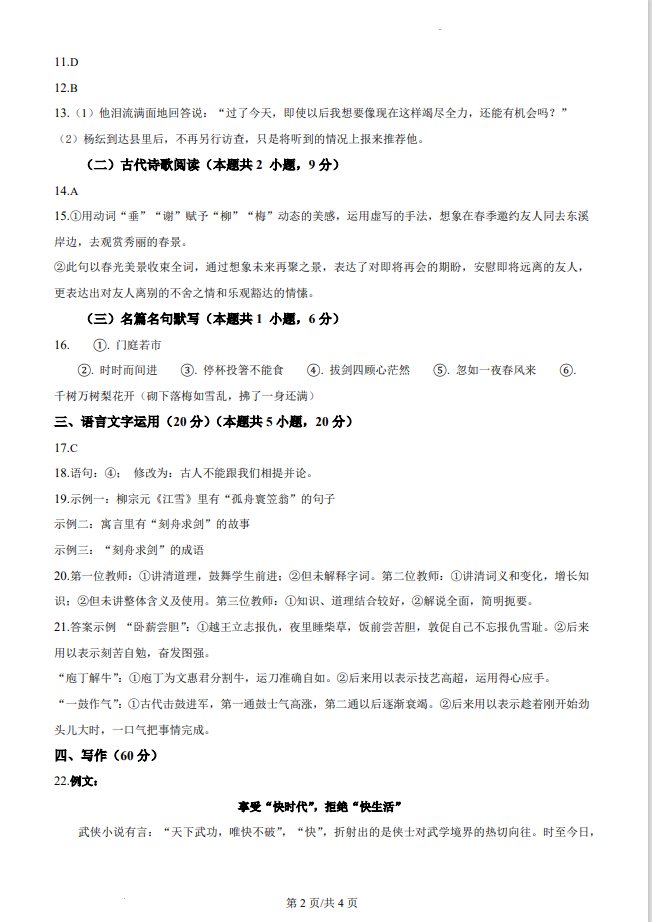
【枢密使】枢密院的长官。唐时由宦官担任,宋以后改由大臣担任,枢密院是管理军国要政的最高国务机构之一,枢密使的权力与宰相相当,清代军机大臣往往被尊称为“枢密”。
【左徒】战国时楚国的官名,与后世左右拾遗相当。主要职责是规谏皇帝、举荐人才。
【太尉】元代以前的官职名称。是辅佐皇帝的最高武官,汉代称大司马。宋代定为最高一级武官。
【上大夫】先秦官名,比卿低一等。
【大夫】各个朝代所指的内容不尽相同,有时可指中央机关的要职,如御史大夫、谏议大夫等。
【士大夫】旧时指官吏或较有声望、地位的知识分子。
【太史】西周、春秋时为地位很高的朝廷大臣,掌管起草文书、策命诸侯卿大夫、记载史事,兼管典籍、历法、祭祀等事。秦汉以后设太史令,其职掌范围渐小,其地位渐低。司马迁做过太史令。
【长史】秦时为丞相属官,如李斯曾任长史,相当于丞相的秘书长。两汉以后成为将军属官,是幕僚之长。
【侍郎】初为宫廷近侍。东汉以后成为尚书的属官。唐代始以侍郎为三省(中书、门下、尚书)各部长官(尚书)的副职(详见“三省六部”条)。韩愈曾先后任过刑部、兵部、吏部的侍郎。
【侍中】原为正规官职外的加官之一。因侍从皇帝左右,地位渐高,等级超过侍郎。魏晋以后,往往成为事实上的宰相。
【郎中】战国时为宫廷侍卫。自唐至清成为尚书、侍郎以下的高级官员,分掌各司事务。
【参军】“参谋军务”的简称,最初是丞相的军事参谋。晋以后地位渐低,成为诸王、将军的幕僚。隋唐以后逐渐成为地方官员。
【令尹】战国时楚国执掌军政大权的长官,相当于丞相,明清时指县长。
高考语文古代地理知识点
【中国】现为中华人民共和国简称。但在古代文献中它是一个多义性的词组。从春秋战国至宋元明清,多用来泛指中原地区。
【中华】上古时期华夏族居四方之中的黄河流域一带,故称“中华”,后常用来泛指中原地区。
【九州】传说中的我国上古时期划分的九个行政区域,州名分别为:冀、兖、青、徐、扬、荆、豫、梁、雍。后成为中国的别称。陆游诗云:“死去元知万事空,但悲不见九州同。”《过秦论》“序八州而朝同列”,秦居雍州,加上八州即九州。
【赤县】古人把中国称作“赤县神州”。
【中原】又称中土、中州。狭义的中原指今河南省一带,广义的中原指黄河中下游地区或整个黄河流域。
【海内】古代传说我国疆土四面环海,故称国境之内为海内。
【四海】参见“海内”条。指天下、全国。
【六合】上下和四方,泛指天下。
【八荒】四面八方遥远的地方,犹称“天下”。
【江河】古代许多文章中专指长江、黄河。
【西河】又称河西,黄河以西的地区。如《廉颇蔺相如列传》:“会于西河外渑池。”《过秦论》:“于是秦人拱手而取西河之外。”
【江东】因长江在安徽境内向东北方向斜流,而以此段江为标准确定东西和左右。所指区域有大小之分,可指南京一带,也可指安徽芜湖以下的长江下游南岸地区,即今苏南、浙江及皖南部分地区称作江东。
【江左】即江东。古人以东为左,以西为右。
【江表】长江以南地区。《赤壁之战》:“江表英豪,咸归附之。”
【江南】长江以南的总称,所指区域因时而异。白居易词云:“江南好,风景旧曾谙。”王安石诗云:“春风又绿江南岸,明月何时照我还。”
【淮左】淮水东面。《扬州慢》“淮左名都,竹西佳处”,扬州在淮水东面。
【山东】顾名思义,在山的东面。但需注意的是,因“山东”之“山”,可指崤山、华山、太行山、泰山等数种不同的山,而所指地域不尽相同。下面是以崤山为标准的“山东”。如《汉书》曾提到“山东出相,山西出将”。《鸿门宴》:“沛公居山东时,贪于财货。”《过秦论》:“山东豪俊遂并起而亡秦族矣。”
【关东】古代指函谷关或潼关以东地区,近代指山海关以东的东北地区。曹操《蒿里行》:“关东有义士,兴兵讨群凶。”指潼关以东地区。
【关西】指函谷关或潼关以西地区。
【关中】所指范围不一,古人习惯上将函谷关以西地区称为关中。
【西域】古代称我国新疆及其以西地区。
【岭峤】五岭的别称,指越城、都庞、萌渚、骑田、大庾等五岭。
【朔漠】指北方的沙漠,也可单称“朔”,泛指北方。
【百越】又作百粤、诸越。古代越族居住在江浙闽粤各地,统称为百越。古文中常泛指南方地区。
【五岳】五大名山的总称,即东岳泰山、西岳华山、中岳嵩山、北岳恒山、南岳衡山。
【京畿】国都及其附近的地区。《左忠毅公逸事》:“乡先辈左忠毅公视学京畿。”
【三辅】西汉时本指治理京畿地区的三位官员,后指这三位官员管辖的地区。隋唐以后简称“辅”。
【三秦】指潼关以西的关中地区。项羽灭秦后曾将此地封给秦军三位降将,故得名。
【郡】古代的行政区域。秦统一天下设三十六郡,隋唐后州郡互称,明清称府。
【州】参见“郡”条。《隆中对》:“自董卓以来,豪杰并起,跨州连郡者不可胜数。”
【道】汉代在少数民族聚居区设道,这是一种行政特区,与县相当。唐代的道,先为监察区,后演变为行政区,是州以上一级行政单位。明清在省内设道,其中守道是小行政区,而巡道只有监察区性质。
【路】宋元时期行政区域,相当于现在的省。
【山水阴阳】古代以山南、水北为阳,以山北、水南为阴。
【尹】参见“令尹”条。战国时楚国令尹的助手有左尹、右尹,左尹地位略高于右尹。又为古代官衔的通称,如京兆尹、河南尹、州尹、县尹等。
【都尉】职位次于将军的武官。《陈涉世家》:“陈涉自立为将军,吴广为都尉。”《鸿门宴》:“沛公已出,项王使都尉陈平召沛公。”
【冏卿】太仆寺卿的别称,掌管皇帝车马、牲畜之事。
【司马】各个朝代所指官位不尽相同。战国时为掌管军政、军赋的副官,隋唐时是州郡太守(刺史)的属官。
【节度使】唐代总揽数州军政事务的总管,原只设在边境诸州;后内地也遍设,造成割据局面,因此世称“藩镇”。
【经略使】也简称“经略”。唐宋时期为边防军事长官,与都督并置。明清两代有重要军事任务时特设经略,官位高于总督。
【刺史】原为巡察官名,东汉以后成为州郡最高军政长官,有时称为太守。唐白居易曾任杭州、苏州刺史,柳宗元曾任柳州刺史。
【太守】参见“刺史”条。又称“郡守”,州郡最高行政长官。范晔曾任宣城太守。《桃花源记》:“及郡下,诣太守,说如此。”《孔雀东南飞》:“直说太守家,有此令郎君。”
【都督】参见“经略使”条。军事长官或领兵将帅的官名,有的朝代地方最高长官亦称“都督”,相当于节度使或州郡刺史。如《梅花岭记》:“任太守民育及诸将刘都督肇基等皆死。”刘肇基是驻地方卫所的军事长官。
【巡抚】明初指京官巡察地方。清代正式成为省级地方长官,地位略次于总督,别称“抚院”“抚台”“抚军”。如《五人墓碑记》:“是时以大中丞抚吴者为魏之私人。”“抚吴”,即担任吴地的巡抚。
【抚军】参见“巡抚”条。《促织》:“乃赏成,献诸抚军。抚军大悦,以金笼进上,细疏其能。”又称作“抚臣”,如“诏赐抚臣名马衣缎”。
【校尉】两汉时期次于将军的官职。如《赤壁之战》:“以鲁肃为赞军校尉。”鲁肃当时担任协助主帅周瑜规划军事的副将。唐以后地位渐低。
【教头】宋代军中教练武艺的军官。《水浒传》中的林冲就是京城八十万禁军的枪棒教头。
【提辖】宋代州郡武官的官名,主管训练军队、督捕盗贼等事务。如《水浒传》中的鲁提辖鲁智深。
【从事】中央或地方长官自己任用的僚属,又称“从事员”。《赤壁之战》:“品其名位,犹不失下曹从事。”
【知府】即“太守”,又称“知州”。《登泰山记》:“是月丁未,与知府朱孝纯子颍由南麓登。”
【县令】一县的行政长官,又称“知县”。《孔雀东南飞》:“还家十余日,县令遣媒来。”
【里正】古代的乡官,即一里之长。如《促织》:“令以责之里正。”
【里胥】管理乡里事务的公差。《促织》:“里胥狡黠,假此科敛丁口。”
【三省六部】三省为中书省、门下省、尚书省。隋唐时,三省同为最高政务机构,一般中书省管决策,门下省管审议,尚书省管执行,三省的长官都是宰相。中书省长官称中书令,下有中书侍郎、中书舍人等官职;门下省长官称侍中,下有门下侍郎、给事中等官职;尚书省长官为尚书令,下有左右仆射等官职。尚书省下辖六部:吏部(管官吏的任免与考核等,相当于现在的组织部)、户部(管土地户口、赋税财政等)、礼部(管典礼、科举、学校等)、兵部(管军事,相当于现在的国防部)、刑部(管司法刑狱,相当于现在的司法部)、工部(管工程营造、屯田水利等)。各部长官称尚书,副职称侍郎,下有郎中、员外郎、主事等官职。六部制从隋唐开始实行,一直延续到清末。
高考语文必考古今异义
1.亲戚
古义:内亲外戚;今义:跟自己家庭有婚姻关系或血统关系庭或它的成员
2.情话
古义:知心话;今义:男女间谈情说爱的话
3.有事
古义:农事;今义:指有事情
4.窈窕
古义:幽深曲折的样子;今义:指女子文静而美好
5.来者
古义:未来的事情;今义:来的人
6.征夫
古义:行人;今义:出征的士兵
7.扶老
古义:手杖;今义:扶持老人
8.风波
古义:指战乱;今义:常用来比喻乱子
9.人事
古义:指做官;今义:指关于工作人员的录用、调配、奖惩等工作
10.去留
古义:指生死;今义:离开留下
11.寻
古义:不久;今义:寻找
12.交
古义:交互,都;今义:常用义“交友”、“交通”等
2023西藏高考语文试卷答案解析版
上一篇:2023年西藏语文高考试卷及答案
下一篇:返回列表





