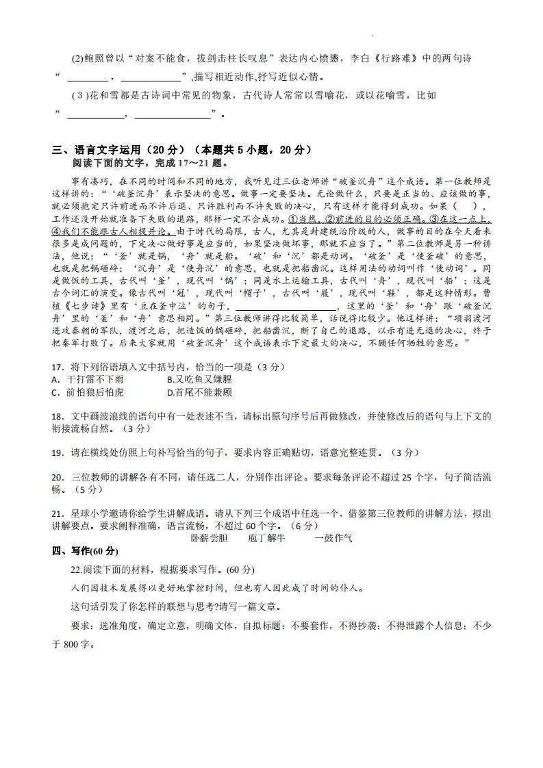
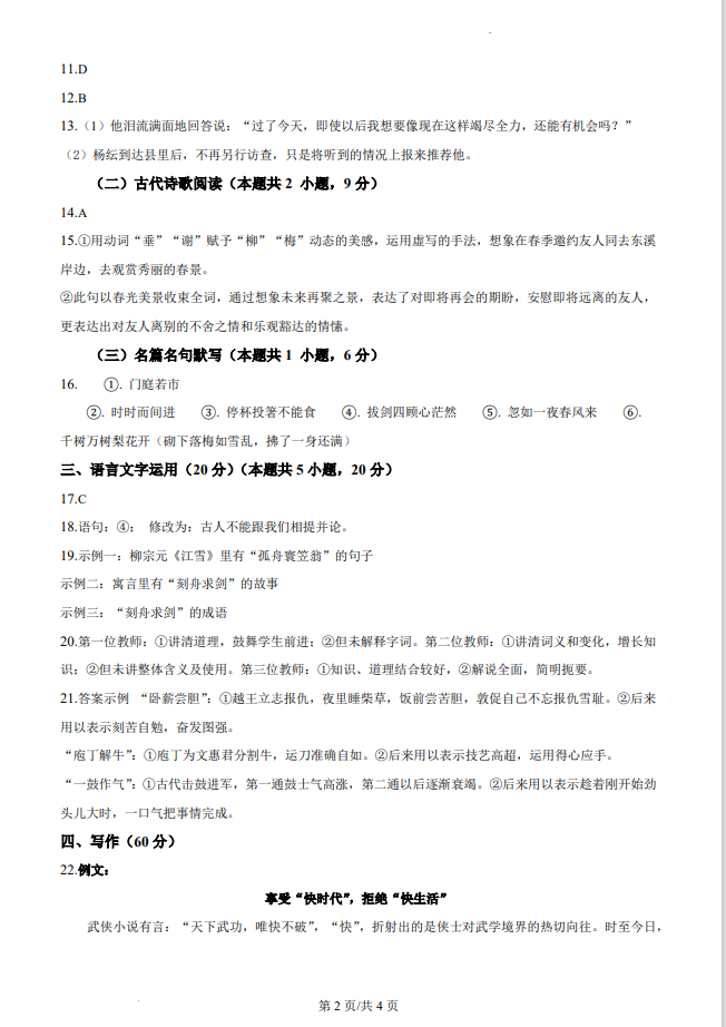
2023甲卷高考语文试卷及答案解析(图片版)
小编整理了2023甲卷高考语文试卷及答案解析,语文课实际上就是通过言语来学习语言,也就是通过课文一些具有汉语典范性的作品来学习语言。下面是小编为大家整理的2023甲卷高考语文试卷及答案解析,希望能帮助到大家!
2023甲卷高考语文试卷及答案解析








高三语文复习策略
1.重视历年高考真题的梳理,尤其是文学类作品阅读(小说、散文)的主观题。最后阶段突出对高考语文真题的研读,将近五六年高考原题中小说阅读部分的问答题进行梳理,分类整合出每种问题的分析角度、作答要点,并能够熟练的迁移运用,针对个人薄弱加以训练。
2.注重语文课本中文言文、古诗的知识积累,有重点的加强名句默写练习。可以将课本中的文言文注释再认真背一背、记一记,重点实词意义的理解、典故的含义、特殊句式的辨析、基本的文化常识积累,这些知识能力都是会在高考试题中体现的。
3.熟悉语文不同材料作文的写作特点,加强审题和列提纲的练习,提升快速构文的能力。临近高考,写语文作水平很难在短时间有大的提升,但审题准确、结构清晰还是会让作文水平有个稳定的发挥。建议考生,为了提高效率,可以多加强一些作文审题和写提纲的练习。
高考语文阅读题答题技巧总结
1.论述类文章阅读
一是锁定题目的阅读区间,在第几段第几行,特别是涉及到第一、第二自然段的词语、句子的理解题。
二是一般第1、2题比较容易,可以直接找到原文中的位置,根据题干指向。表述一般与原文一致的,大都正确。
三是第3题的设题难度稍微大一点。设题的错误项大都与原文有些偏差。细微处要搞清楚。
2.文学作品的阅读
1.打破现代文阅读的神秘感,要有“答案都在原文中”的观点。
2.紧紧抓住文中的一些带有提示性的词语,如“因此”“所以”“但是”“尤其”;或概括总结性的较理性的词语,如思想、意识、现实主义、浪漫气息、奥秘、象征等。来具体推断其理性内涵和层次含义。
3.现代文阅读的核心是“概括”内容,这一点解决的办法。就是在阅读的段落内,以句号为单位,每一句概括一个意思,分条列出,不要被有些题目的“意思”“作用”“好处”所迷惑。谈“作用”“好处”“意义”,也要依托内容去淡,不可简单地说“强化了主题,深化了中心,增强了效果,十分生动形象”等词语,就应付了事。
4.多答。因为现代文阅读字数逐渐放开,那么多答一点,就会多得分。况且答多了也不扣分。多答要注意两点:(1)分条列出,概括作答,一般分数多的题,答案要与分数一致,即6分题。答3个小点即可。(2)答案不要重复或从反面去说,正面作答即可,不要用形象或描写的语言。
2023甲卷高考语文试卷及答案解析
下一篇:返回列表





